創新教學
配合教育部高等教育深耕計畫「教師推動創新教學」項目之執行,為鼓勵本校教師進行更多元的教學創新,包含教學方法創新、課程內容設計、評量方式革新或營造教學環境等,本校特訂定「創新教學獎勵辦法」進行獎勵。獎勵共分為以下兩大類,第一類別為問題導向學習(PBL problem-based learning,簡稱 PBL)課程,第二類為其他類創新,如、翻轉教學、遊戲式教學、情境式教學、STEAM 教學法與專題導向式學習(Project-based Learning, PjBL)等。
一、問題導向學習(PBL)課程教學
什麼是問題導向學習課程(PBL)?
問題導向式學習(Problem-based Learning, PBL)是一種以學生為中心的教學方法,強調學生的主動參與和自主學習。PBL的核心是透過提出真實世界中的問題,激發學生的好奇並通過解決問題來推動學習的進行。其核心理念是藉由實際的問題情境來促進學生的學習,並培養問題解決能力、批判性思維能力和合作能力。相較於傳統的講授式教學,PBL更加強調學生的主動參與和自主學習,並將學習與現實生活相連結,從而提高學生的學習興趣和動機,培養他們的綜合能力。
另為與聯合國永續發展目標相結合,本校推動SDGs為主題的PBL創新教學課程(SDGs-Driven Problem-Based Learning),持續鼓勵教師開設PBL問題導向學習課程,並期望授課教師能將PBL課程的實務性問題,進一步深化並與聯合國17項永續發展目標(SDGs)結合,透過生活實例共同聚焦解決社會永續問題。
PBL的過程通常包括以下幾個步驟,教師可依實際需求,採用不同的PBL模式:
- 問題提出:教師提出一個開放性、有挑戰性的問題,涉及到學生要學習的主題或主題領域。這個問題通常是現實生活中的問題,可以是跨學科的,並且能夠激發學生的思考和討論。
- 問題理解:學生閱讀並評估問題的內容,理解問題的背景和內容,確定需要採取的行動和解決問題的方法。
- 問題分析:學生在小組中討論問題,分析問題的各個方面,收集必要的資訊和資料,並開始制定解決問題的計劃。
- 自主學習:在解決問題的過程中,學生需要自主地進行學習,包括查找資料、閱讀相關文獻、進行實驗或觀察等。這一過程中,學生扮演著積極的角色,主動地尋求知識和信息。
- 問題解決:學生根據他們的研究和理解,提出解決問題的方法和策略,並進行實踐或模擬測試。
- 反思和評價:學生在解決問題的過程中進行反思,評估他們的解決方案的有效性和可行性,並討論他們的學習過程和收穫。
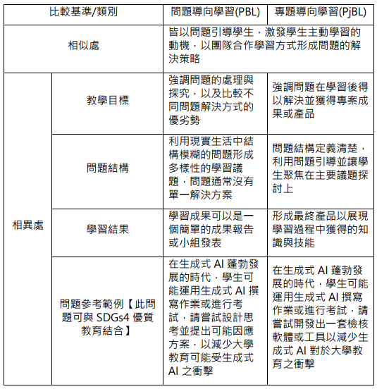
問題導向式學習(Problem-based Learning, PBL)與專題導向式學習(Project-based Learning, PjBL)都是以學生為中心的教學,以問題引導學生來激發學生主動學習的動機,然而兩者仍存在些許差異,以下為各位老師整理比較兩者差異處:

本校問題導向學習課程(PBL)推動現況:
為改變教師傳統單向式授課,改善學生被動學習之現況,本校自106學年度起試辦推動以學生為本位之問題導向教學(PBL)並自107學年度起正式推動,以強化學生學習動機、批判思考和問題解決能力,具體實施方法與成果如下。
- 強化教師問題導向教學知能:改變過去傳統以教師為主體的單向式授課,本校於106學年開始推動PBL課程,邀請國內在推動PBL上具豐富經驗的學者專家指導,定期辦理PBL教師專業成長訓練研習會。
- 反思原有課程內涵並轉化為問題導向教學:藉由辦理專業成長工作坊,進一步激發教師的創意教學靈感,重新反思並設計原有課程,讓一些原本就是以學生討論為主軸的課程,得以演化為正式PBL課程。
- 建置問題導向學習環境,提供師生互動討論介面:請各專業系所提出需求建議,並由學校進行整體規劃,將原有上課教室改建為問題導向之專用教室。
- 制定PBL教學獎勵辦法,鼓勵教師開設課程:藉由獎勵審查確保PBL課程之教學品質,並發掘具有亮點的PBL課程,同時增加教師開設課程之意願。
問題導向學習課程(PBL)補助與獎勵申請說明:
- 有關PBL補助與獎勵之辦法,請至「相關辦法」下載【按此連結】。
- 有關PBL補助與獎勵之相關申請表單,請至「表單與檔案」下載【按此連結】。
- 業務承辦人:鄭弘緯先生,校內分機3229,e-mail: hungwei@mail.ntust.edu.tw。
二、其他類創新教學課程
創新教學之定義:
教師引進新的觀念、方法或創意構思, 將其創造性特質發揮於專業領域中,運用新穎的方法、教材、策略或是視聽媒體,充分發揮創意設計的教學方案,針對學生的個別化差異,靈活變化的教學方式,進而激發學生的學習成效及興趣 ,藉以達成有效的教學目標。另為與聯合國永續發展目標相結合,本校推動SDGs為主題的其他類創新教學課程,期望授課教師能將課程的實務性問題,進一步深化並與聯合國17項永續發展目標(SDGs)結合,透過生活實例共同聚焦解決社會永續問題。
創新教學課程獎勵(其他課程類)申請說明:
- 有關創新教學獎勵之辦法,請至「相關辦法」下載【按此連結】。
- 有關創新教學獎勵之相關申請表單,請至「表單與檔案」下載【按此連結】。
- 業務承辦人:簡婉容小姐,校內分機6204,e-mail: wanrong@mail.ntust.edu.tw。
三、歷年獲獎之創新教學課程-成果影片(含PBL與其他類創新)
請至本校臺科大影音平台>高教創新專區觀看,連結為:https://mediatech.ntust.edu.tw/home/category?category_id=5&type=2

